继中国联通之后,中国电信正式对外公布了iPhone 8、iPhone 8 Plus北京地区的合约套餐,购机价格和原售价一样5888元起。

根据介绍,iPhone 8和iPhone 8 Plus的套餐合约期分为24个月和36个月。其中,24个月的套餐价格分别为199元、299元、399元、499元;36个月的套餐价格为299元、399元。同时,根据套餐类型的不同,电信会每个月返还给用户一定的话费。从套餐来看,两款新机的电信合约机价格都保持了官价不变,其中iPhone 8 64G 5888元、256G 7188元;iPhone 8 Plus 64G 7188元、256G 7988元。

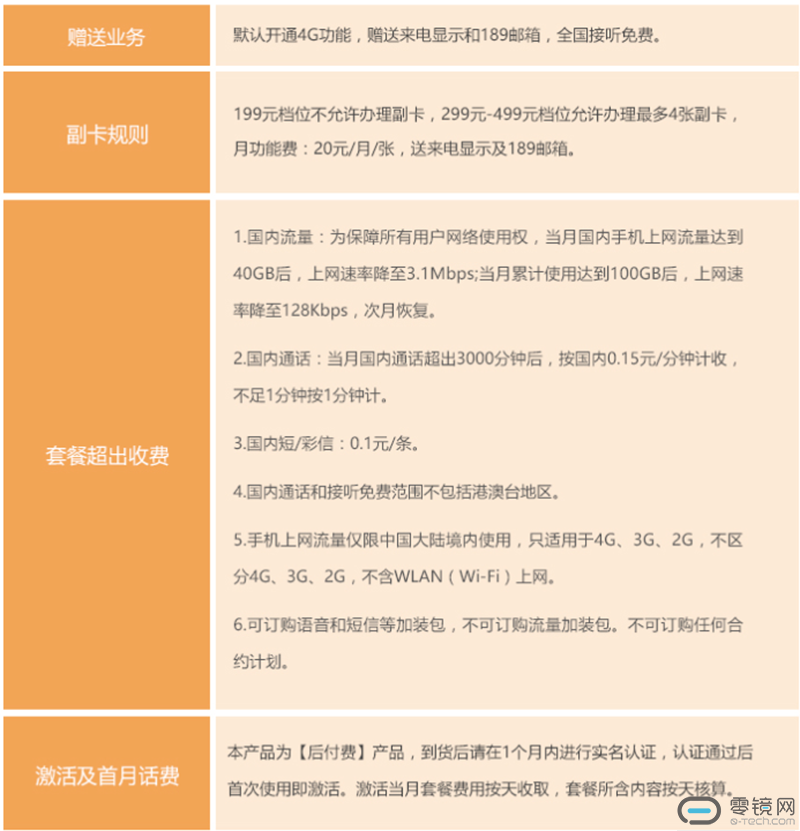
以上所有套餐档位国内均不限流量,但会像中国联通一样,对用户的流量速度进行限制。当月手机上网流量(包含本地及国内漫游流量)累计达到40GB后,上网速率降至3.1Mbps;当月累计使用达到100GB后,上网速率降至128Kbps,次月恢复。此外,国内通话时间根据档位不同提供3000-5000分钟,国内接听免费。同时,从299元档位起,可办理最多4张副卡,费用为20元/月/张。













